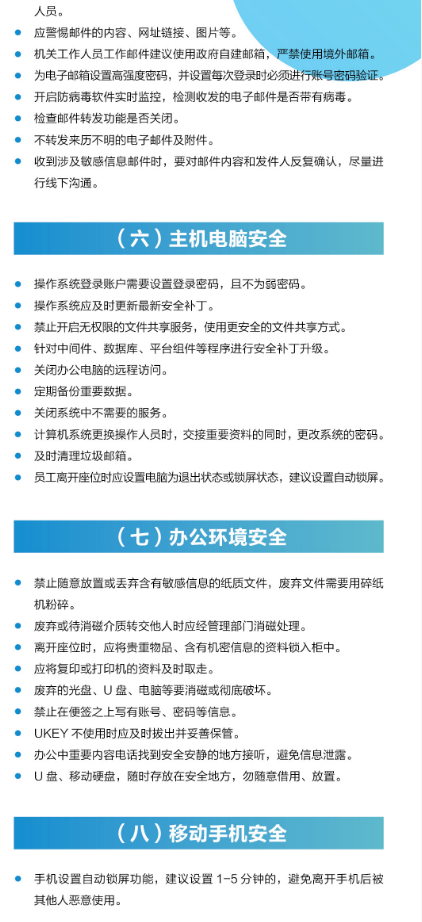
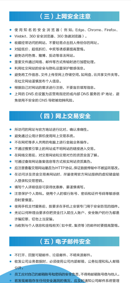
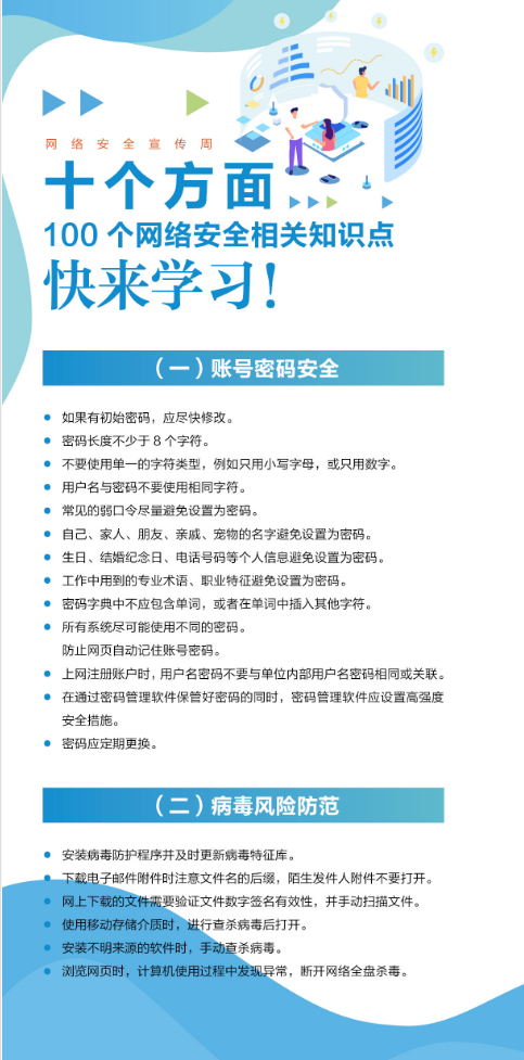
2025年国家网络安全宣传周丨网络安全为人民 网络安全靠人民

发布者:蔡瑞奎发布时间:2025-09-16浏览次数:38

2025年国家网络安全宣传周丨网络安全为人民 网络安全靠人民

公安部网安局
 2025年09月15日 11:32 





2025年



网络安全宣传周


2025 年 9 月 15 日至 21 日

从日常的在线办公、视频通话

到节假日的网购秒杀、云游景区

网络早已渗透到生活的每一个角落

2025 年 9 月 15 日至 21 日

国家网络安全宣传周如期而至

现在 就让我们共同参与这场安全盛会

学好防护技能

守护好自己的网络家园。




初审: 复审: 终审: